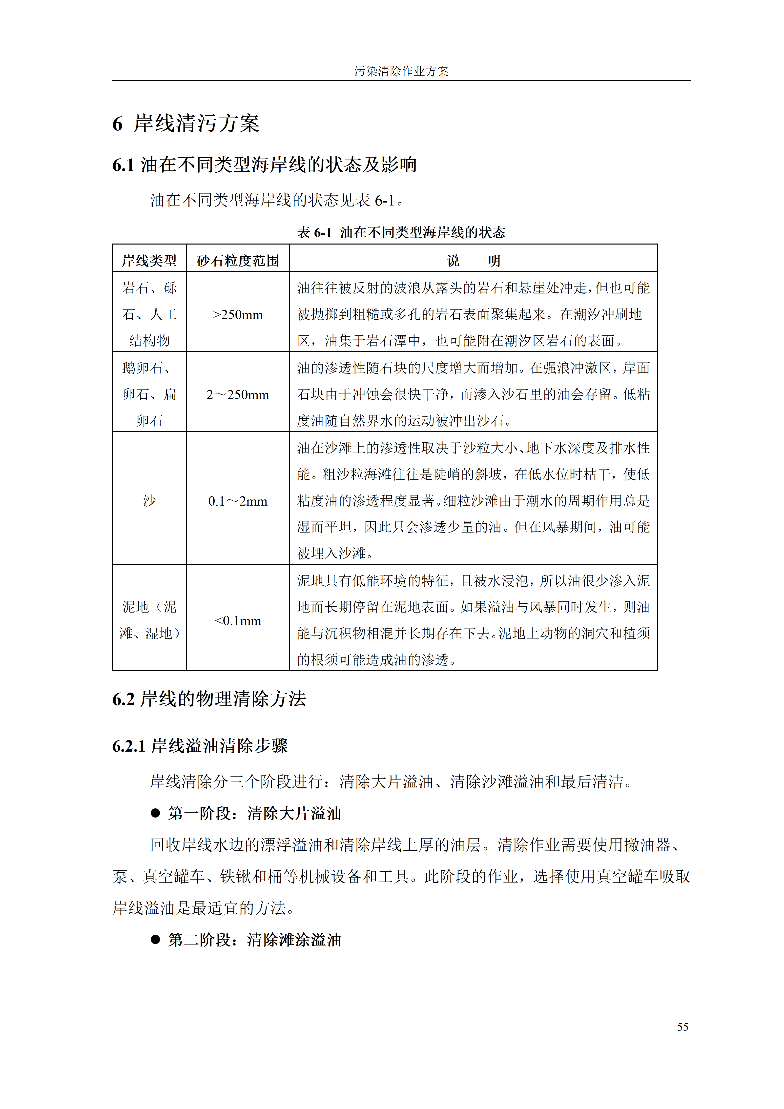
应急设备
联系我们
联系人:秦皇岛市新航向船务有限公司
电话:18003353339
手机:18003353339,13703238833
邮箱:info@xinhangxiang.com.cn
地址:河北省秦皇岛市海港区海滨路街道铁路里21栋4-2
网址:www.xinhangxiang.com.cn
您当前位置:首页 > 作业方案
作业方案
公司根据《中华人民共和国船舶污染海洋环境应急防备和应急处置管理规定》制定了科学规范的《海上污染清除作业方案》。

































































